榴莲 2025-11-19
导读
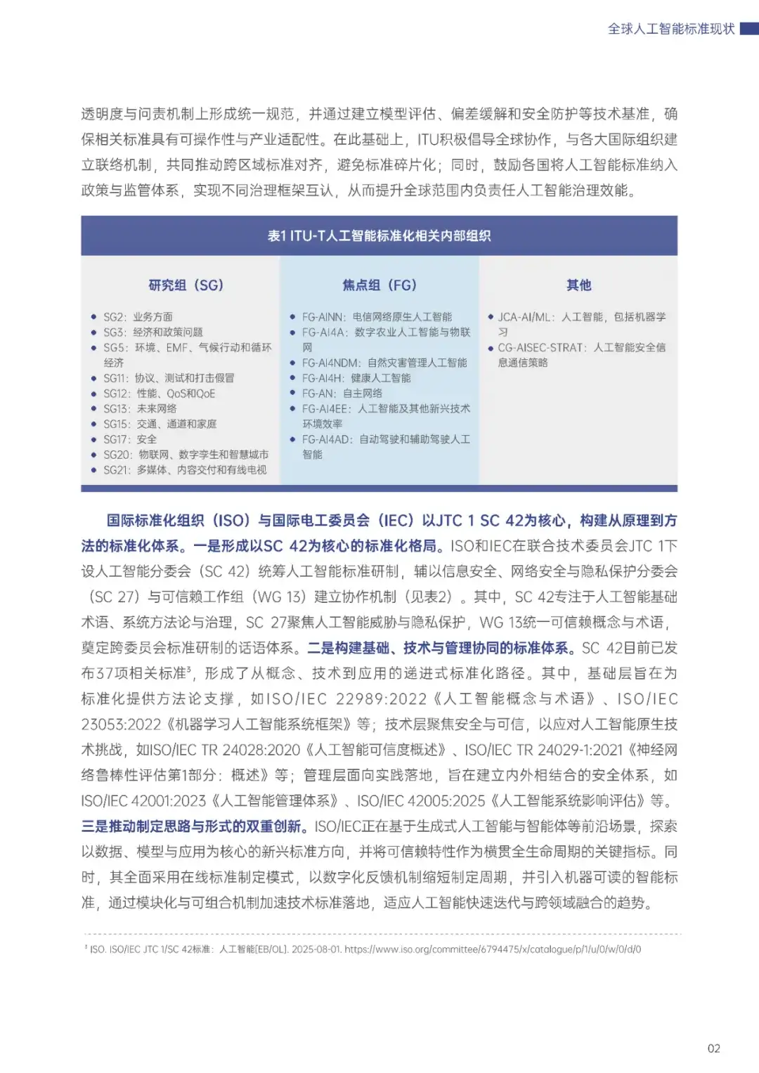
11月9日,世界互联网大会人工智能专业委员会标准推进计划研究成果——《全球人工智能标准发展报告》(以下简称《报告》)在2025年世界互联网大会乌镇峰会正式发布。标准推进计划联合牵头人、国际人工智能治理协会(IAGA)主席约翰·希金斯介绍了此项联合研究成果的主要发现与展望建议。
《报告》立足全球人工智能标准化全景,系统分析了全球人工智能标准化发展的现状与趋势,剖析关键挑战与困难,并为发展负责任的人工智能标准提出了具体建议。《报告》强调,全球合作是构建包容、互联、可持续人工智能标准体系的关键路径。实现这一目标,需要国际组织、政府、产业界和科研机构携手合作、共同应对挑战,持续推动负责任人工智能标准的制定与落实。

下载方法
部分内容如下







注明:报告内容归原作者所有,且仅代表作者个人观点,如有侵权联删。深圳市物联网产业协会作为内容整理方,文章仅作为学习使用,供读者参考。
